高考体育生必看:你的分数这样算(附各省公式) 2026体育生高考分数怎么算 综合分多少算合格高考体育生分数计算方式为综合分,由文化成绩和体育专业成绩按各省特定公式加权计算。综合分=文化成绩×权重系数+体育专业成绩×权重系数。... admin2026-03-3085 阅读0 评论
高考体育生报考指南:上海大学分数线及深圳大学录取要求 上海大学延长校区到虹口足球场线路1从959路(共和新路站)上车,坐5站至(虹口体育场站)下车起点步行约1分钟上车,下车后步行约1分钟到达终点,车程2... admin2026-03-2869 阅读0 评论
高考体育生志愿填报攻略:学业、专业、地域全方位指导 体育生的高考志愿怎么填报? 体育生的高考志愿填报是一个比较特殊的过程,需要从多个方面进行考虑。本文将从学业、专业、地域、就业等方面进行分析,为体育生提供一个详细的志愿填报建议。... admin2026-03-1621 阅读0 评论
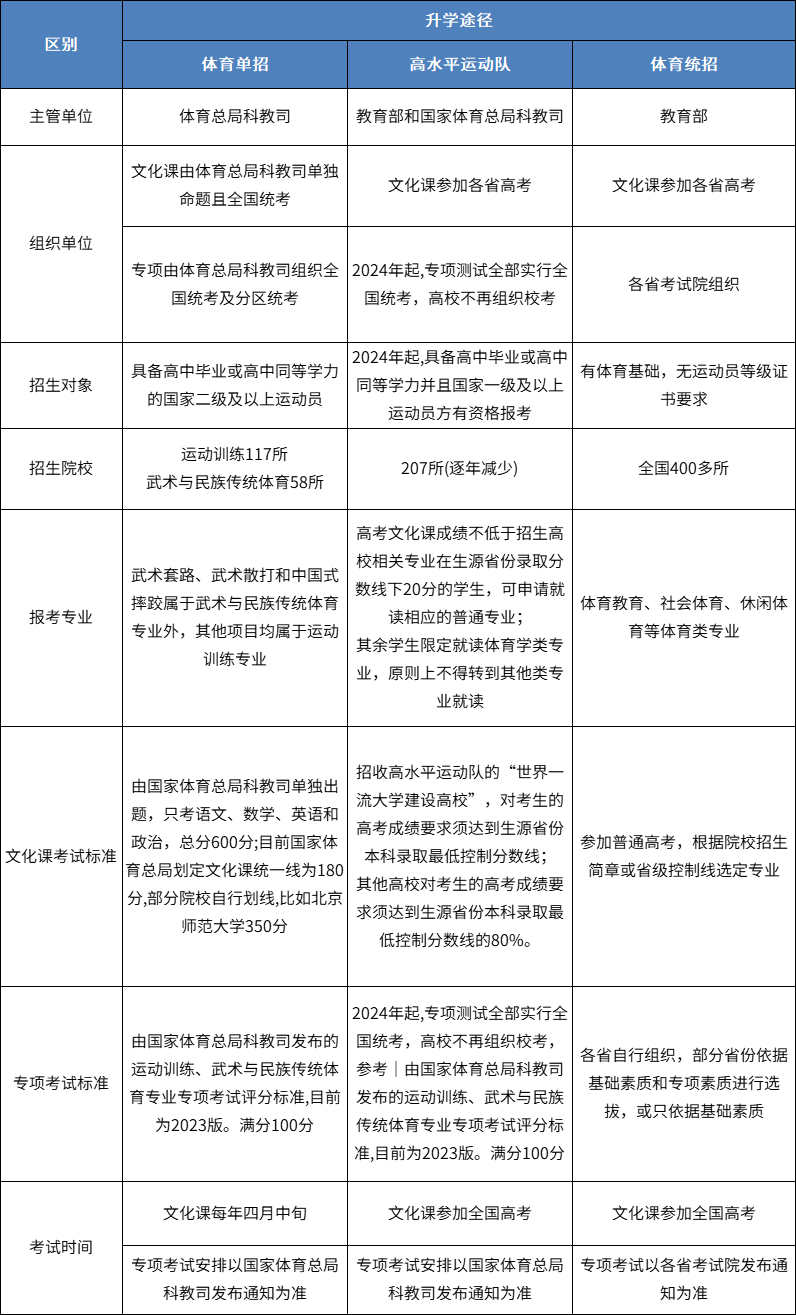
高考体育生统考招生流程全解析,四类考生家长必看区别点 体育生统考招生流程体育生高考大致分为四类:高水平、体育单招、体育教育(社会体育)、特长生。每一类都有不同,在此提醒有意报考体育生的学生和家长一定要有所了解,弄明白他们之间的区别。... admin2026-03-0632 阅读0 评论
高考体育生必看:除了单招和高水平,这5条路也能上大学 关于体育生考学,大家一般都会说:体育单招、高水平运动队、体育统招,这三条考学途径。那么作为体育生,你知道这... admin2026-03-0570 阅读0 评论
高考体育生怎么考?报名条件与招生专业全解读 本期小编来给大家详细讲一讲高考体育类是如何招生的,报名条件是什么?专业又有哪些?报考的录取流程又是怎么样的。... admin2026-03-0523 阅读0 评论
高考体育生加分政策调整,练体育进高校还有啥机会? 去年底国家体育总局在官网上发布了《体育总局办公厅关于做好2022年高校保送录取优秀运动员有关事宜的通知》,列出了马术运动成绩符合三个条件之一可申请成为高校保送录取优秀运动员。... admin2026-03-0126 阅读0 评论